Manufacturing
Home > Manufacturing > Bill of Materials > Bill of Materials
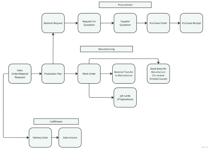
ERPNext comes batteries included for all requirements of a manufacturing business like maintaining Warehouses, Workstation / Machine, Operations, Finished Goods, Raw Materials, Bill of Materials tracking, Work Order planning and execution, procurement, and a lot more.

