This space has
{{ pending_patches_count }} change(s) pending for
review.
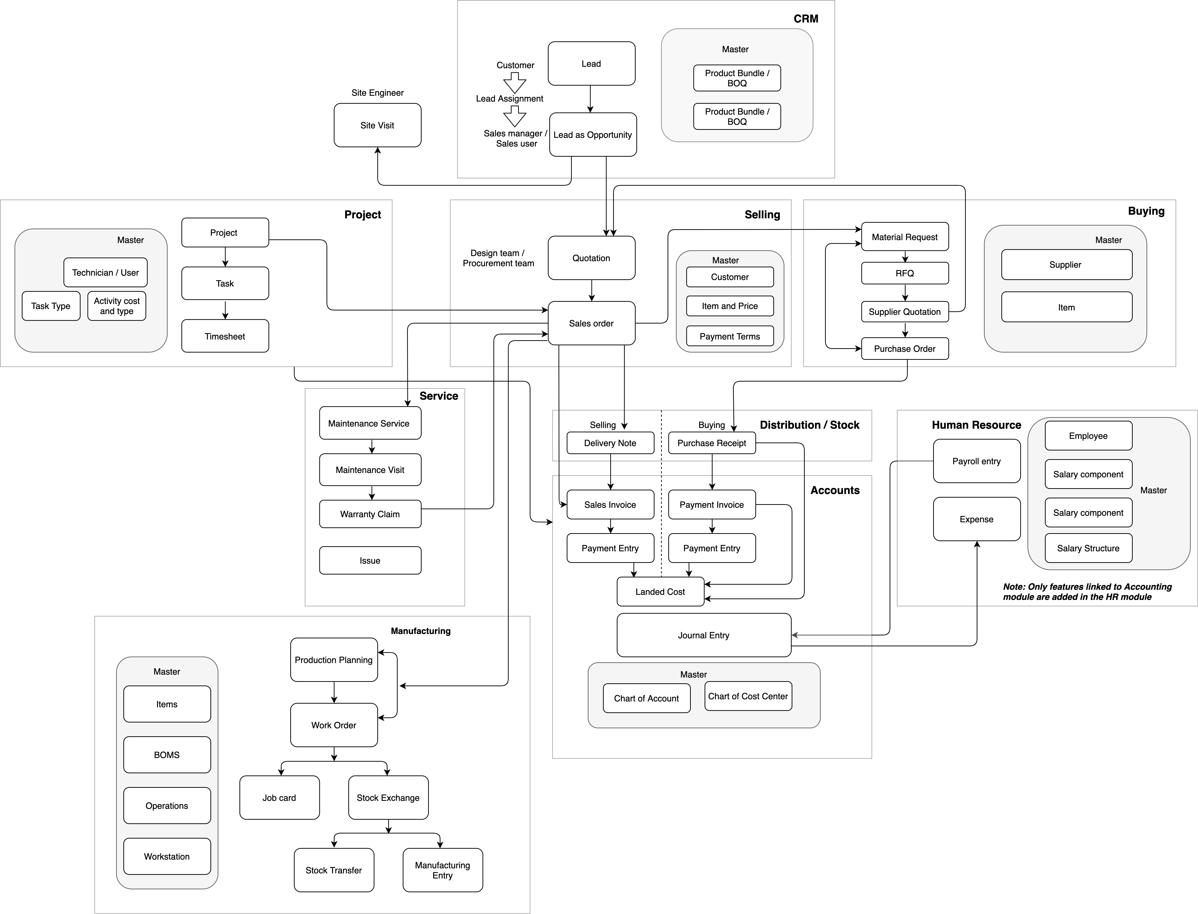
Overall Process Flow
This diagram covers how ERPNext tracks your company information across key functions. This diagram does not cover all the features of ERPNext.

Overall Process Flow
saista edited 9 months agoNo Revisions
Page Settings
Overall Process Flow/
Discard
This page has been updated since your last edit. Your draft may contain outdated content.
Load Latest Version
Title
Enter title for the new Wiki Group